Apache APISIX Ingress Controller 2.0 正式发布,带来全面的 Gateway API 支持、灵活的多数据面部署模式以及无需 etcd 的轻量级运维,以实现更稳健、可扩展的 Kubernetes 流量管理。
基于高性能 API 网关 Apache APISIX 构建的 APISIX Ingress Controller,历经多个版本的迭代与验证,如今已能从容应对大规模流量管理的挑战。我们很高兴地宣布 APISIX Ingress Controller 2.0 正式发布。此版本围绕全面的兼容性、灵活的架构与企业级的稳定性三大核心进行增强,致力于帮助用户平稳、高效地完成技术栈迁移。
Apache APISIX Ingress Controller 2.0 核心亮点
全面支持 Gateway API
本次发布通过新增对 TCPRoute、UDPRoute、GRPCRoute 和 TLSRoute 的支持,实现了支持 Gateway API 的重要里程碑。这些扩展为从传统 HTTP、TCP/UDP 到现代 gRPC 及 TLS 透传/终止等多种流量类型,提供了原生且感知协议的路由能力。通过这种统一的支持,企业能够在一个一致、面向未来的配置模型中管理复杂的入口需求,简化多协议部署,并平滑迈向完整的 Gateway API 体系。
引入 Gateway API 扩展
在遵循 Gateway API 设计原则的基础上,APISIX Ingress Controller 2.0 基于 Gateway API 引入了一组扩展 API apisix.apache.org/v1alpha1。这些扩展在保持标准资源核心语义和使用方式不变的前提下,提供了 Gateway API 当前未直接覆盖的附加能力,用于满足更复杂和多样化的实际使用场景。
GatewayProxy:定义了 APISIX Ingress Controller 与 APISIX 数据面之间的连接,涵盖认证、端点及全局插件,可通过 Gateway、GatewayClass 或 IngressClass 资源中的
parametersRef进行引用。BackendTrafficPolicy:为后端服务提供细粒度流量管理策略,包括负载均衡、超时、重试和主机头处理。
Consumer:定义 API 消费者及其凭据,实现身份认证和插件配置,从而管控 API 端点访问。
PluginConfig:定义可复用的插件配置模板,可供 HTTPRoute 等资源引用,实现路由逻辑与插件设置的解耦,提升可复用性和可管理性。
HTTPRoutePolicy:可为现有的 HTTPRoute 或 Ingress 资源附加高级流量管理与路由策略,无需修改原始资源即可增强其功能。
这些扩展提供了一条标准化、受厂商支持的路径,让你能在 Gateway API 生态中直接运用 APISIX 的高级功能。
支持 APISIX Standalone API 驱动模式
APISIX Ingress Controller 2.0 提供了轻量级、无需 etcd 的 Standalone API 驱动模式作为部署新选择。
此部署范式将路由配置完全存储于内存而非配置文件,通过专用的独立管理 API,一次操作即可完成整体配置的替换与热加载,即时生效且无需重启进程。
此模式专为 APISIX Ingress Controller 设计,主要面向与 ADC(API 声明式 CLI)的深度集成场景。
支持多数据平面部署模式
APISIX Ingress Controller 2.0 推出了灵活的多数据面部署支持,允许单个 Controller 管理多个独立的 APISIX 实例。这一设计非常适用于需要严格隔离的环境,例如多租户、灰度生产隔离或地域化路由,同时能实现全局集中管控。
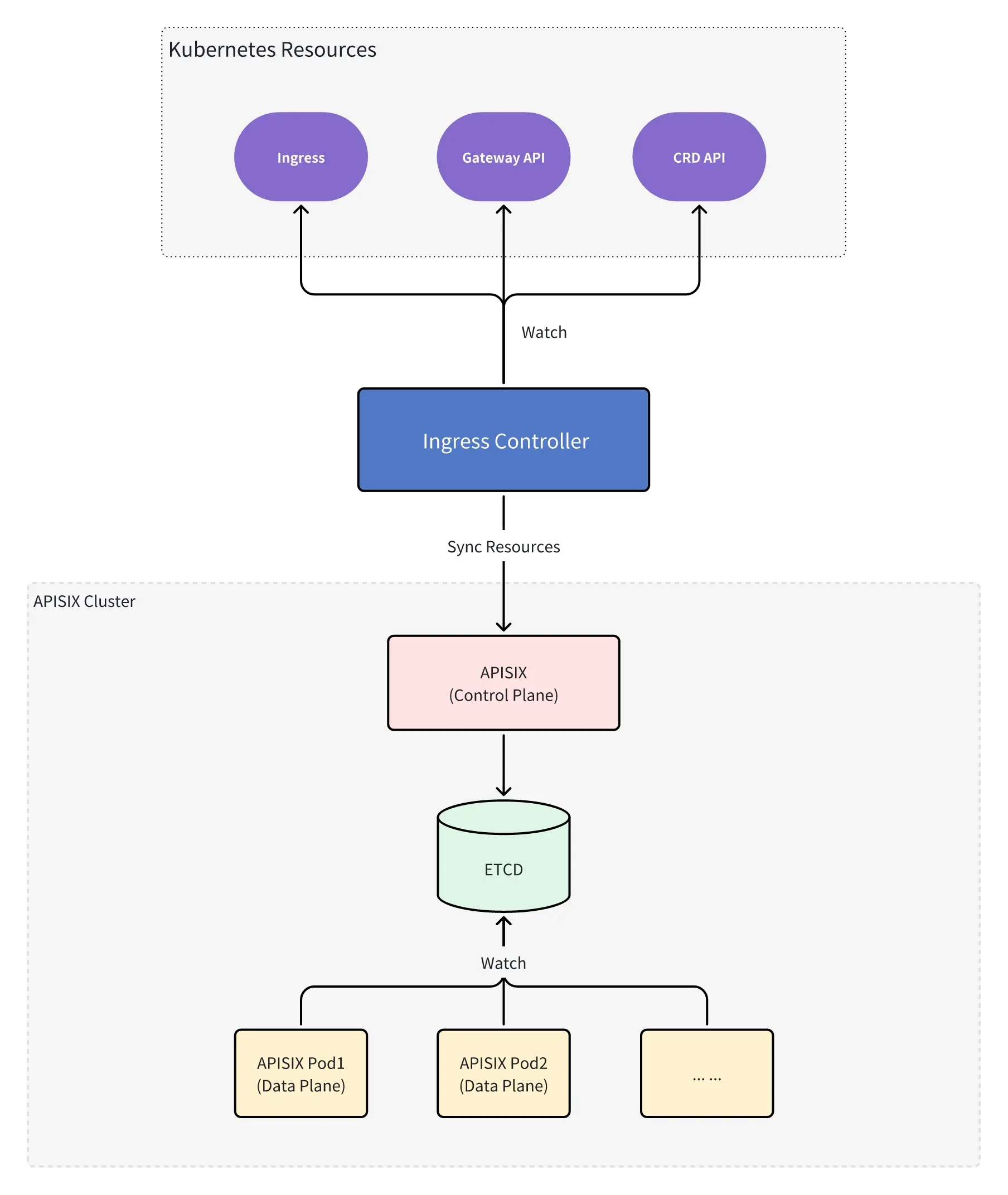
Admin API 模式
在传统部署架构中,APISIX 使用 etcd 作为其配置中心,管理员可通过 RESTful API 动态管理路由、上游服务等资源。该模式支持分布式集群部署,并能实现配置的实时同步。

Standalone 模式
APISIX 也可脱离 etcd 独立运行,尤其适用于 Kubernetes 环境和单节点部署。它通过 API 驱动模式,配置存储于内存中,并通过专用的 /apisix/admin/configs 端点进行全量管理。
该模式巧妙融合了传统 Admin API 的便利性与 Standalone 模式的简洁性,为 Kubernetes 和单节点场景提供了高效灵活的管理体验。

通过这种多模式策略,企业可以根据多样化的需求灵活定制入口架构,在提升控制力的同时,不牺牲可管理性。
结语
Apache APISIX Ingress Controller 2.0 是 Kubernetes 入口管理领域的一次重要飞跃。它构建了一个坚固而灵活的平台,专为应对现代多协议应用的复杂性而生。通过整合全面的 Gateway API 支持、可扩展的官方 API 扩展、轻量化的独立部署模式以及多功能的多数据平面管理能力,此版本为动态多变的云环境提供了一个强大而一致的基石。
无论你正致力于统一多样化工作负载的入口访问、寻求更灵活的架构设计,还是需要具备企业级稳定性的扩展能力,APISIX Ingress Controller 2.0 都提供了一个面向未来的解决方案。它在简化运维的同时,毫不妥协地提供了强大功能,充分体现了 Apache APISIX 生态系统内社区驱动的创新活力,旨在既满足当下需求,也拥抱未来挑战。
有关完整的功能和变更列表,请参阅完整的 Release Changelog。
